Skip to content

Home  |  JOIN  |  Contact Us  |  Member Portal  |  Vascular Network

Journal Club - April 2026

Journal Club - April 2026

Thursday, April 16, 2026 (1:00 PM - 2:00 PM) (EDT)

Description

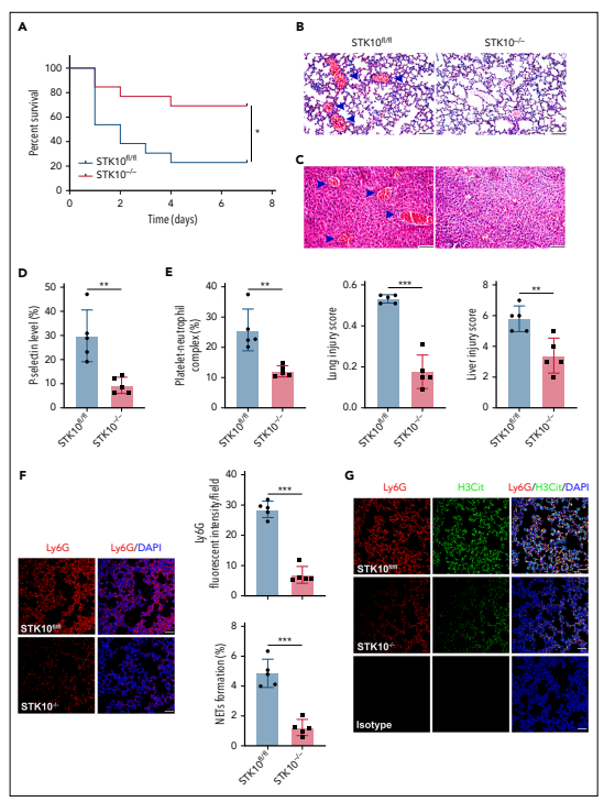
Please join us for our next Journal Club on April 16, 2026 at 1 pm Eastern with Megan Butler, Research Associate at the Louisiana State University Health Sciences Center. She will present the paper, "STK10 regulates platelet function in arterial thrombosis and thromboinflammation," originally published in Blood. Here is a link to the paper being discussed: https://pubmed.ncbi.nlm.nih.gov/41055696/  Abstract: Serine/threonine kinase 10 (STK10) is a member of the Ste20 family of serine/threonine kinases and regulates lymphocyte adhesion. Quantitative phosphoproteomic assay showed increased STK10 phosphorylation in activated platelets. However, its role in platelet function remains unclear. In our study, we investigated the expression and role of STK10 in platelet function. We first showed STK10 expression in human and mouse platelets. By establishing megakaryocyte/platelet-specific STK10 knockout mice, we found that the deletion of platelet STK10 impaired hemostasis and arterial thrombosis. Consistently, platelet aggregation, α-granule release, αIIbβ3 activation, procoagulant activity, spreading, and clot retraction were all reduced after the deletion of STK10. Quantitative phosphoproteomic assays revealed several dysregulated phosphoproteins, which were enriched in platelet activation and focal adhesion. Using immunoprecipitation coupled to mass spectrometry and protein phosphorylation profiles screening approaches, we identified that STK10 interacts with integrin-linked protein kinase (ILK) and the deletion of STK10 significantly reduced ILK phosphorylation (Ser343). A subsequent in vitro phosphorylation assay demonstrated that STK10 directly phosphorylated ILK at Ser343. In addition, the inhibition of calcium, protein kinase C, or phosphatidylinositol 3-kinase inhibited STK10 phosphorylation in activated platelets. Moreover, the deletion of platelet STK10 reduced platelet–neutrophil interactions, neutrophil accumulation, and neutrophil extracellular trap formation, ameliorated thromboinflammation, and increased the survival of sepsis mice. Furthermore, an increase in the activation of platelet STK10 and ILK was observed in sepsis mice and patients with sepsis. In conclusion, our study identifies a novel regulatory role of STK10 in platelet function, arterial thrombosis, and thromboinflammation, implying that it might be a potential target for the treatment of thrombotic or cardiovascular diseases.

Pricing

Journal Clubs are exclusive to NAVBO members.

Online via GoToWebinar
Event Contact
Bernadette Englert
(301) 760-7745
Send Email
Thursday, April 16, 2026 (1:00 PM - 2:00 PM) (EDT)
Categories
NAVBO Online
Powered By GrowthZone